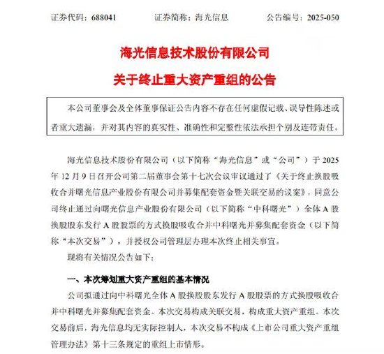
12月9日晚间消息,中科曙光与海光信息同时发布公告,宣布终止重大资产重组,并表示本次交易终止不会对公司的生产经营和财务状况造成重大不利影响,不存在损害公司及中小股东利益的情形。

公告称,本次交易自启动以来,公司及相关各方积极推动本次交易的各项工作。由于本次交易规模较大、涉及相关方较多,使得重大资产重组方案论证历时较长,目前市场环境较本次交易筹划之初发生较大变化,本次实施重大资产重组的条件尚不成熟,为切实维护上市公司和广大投资者长期利益,经公司与交易各相关方友好协商、认真研究和充分论证,基于审慎性考虑,决定终止本次交易事项。
公告同时强调,目前中科曙光与海光信息生产经营情况正常。本次终止不影响双方后续的持续合作,中科曙光将与海光信息在系统级产品应用上建立更加紧密的合作关系。
业内人士指出,双方在计算生态圈层中已形成“分工互补”的格局,满足了我国人工智能产业对多元算力供给和专业化计算服务的需求。终止合并并不影响形成产业链上下游多主体协同格局,也不会降低国产算力体系的抗风险能力。