自2024年11月起,四川省尝试全省外卖送餐人员、售卖预包装食品的工作人员不需要办理健康证,同时,体检机构也不再接待外卖员做健康证体检。不过,政策跑的快,平台规则却没有相应跟上。有多位外卖员反映,虽然四川省取消了外卖员需要办理健康证的规定,外卖平台的规则却没有同步变化,所有外卖员必须办理、上传健康证,否则接单受限。
四川省卫生健康委官网2024年10月21日发布的“从业人员预防性体检常见问题问答”中明确,根据《网络餐饮服务食品安全监督管理办法》第十九条规定:
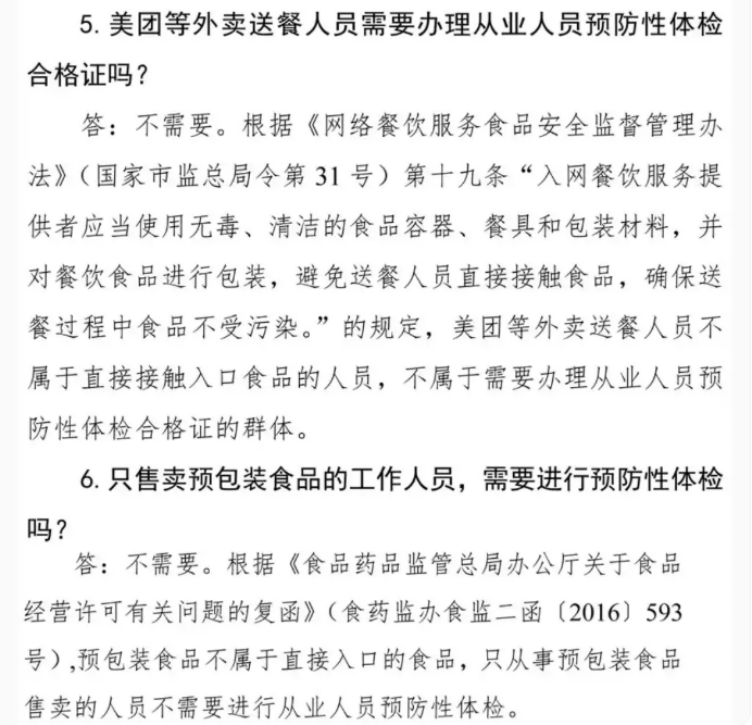
“入网餐饮服务提供者应当使用无毒、清洁的食品容器、餐具和包装材料,并对餐饮食品进行包装,避免送餐人员直接接触食品,确保送餐过程中食品不受污染”;
同时,该规定强调外卖送餐人员不属于直接接触入口食品的人员,不属于需要办理从业人员预防性体检合格证的群体。
然而,实际调查发现,外卖企业却一致要求送餐人员办理、上传健康证。对此,饿了么平台回应称,饿了么后台没有查找到饿了么是无需上传健康证就可以跑单的,四川地区也核实了,确实没有收到相关的通知。
然而有外卖员透露,外卖封装已经非常完善,他们接触不到食品,四川省的规定和外卖平台的要求相左,反而让外卖员们十分为难。
